过程工业中使用的相分离设备种类繁多。阅读更多关于它们的类型、结构、功能和一般原则。
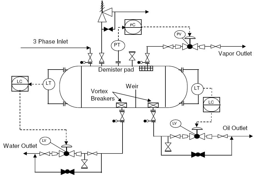
除雾器垫-除雾垫的工作原理是通过阻塞小液滴的路径而将其凝聚起来。路径的阻塞会增加液滴之间的碰撞。这些液滴大多粘在一起,形成较大的液滴,这些液滴太重,无法随气流上升。这样,较大的液滴滴到下面的液态水中。
机械蒸汽鼓-高容量,高压力(HP)锅炉在蒸汽滚筒上,蒸汽和水的分离是用机械汽水分离器来完成的。在汽包中安装这些装置,可以大大降低汽包的直径和成本。
相分离设备计算器乐动体育网站怎样-计乐动体育网站怎样算气液分离器尺寸的计算器,如敲除鼓或除气器,分离器容器体积计算器等。

内旋流式气液分离器-“螺旋流型旋风分离器”是一种过滤装置,用于从气流中分离固体颗粒或液滴。这些装置通常用于气体出口的两相分离器,以提高设备的整体分离效率。螺旋流内部装置的结构不需要气体来改变主流方向,这与传统的旋风分离器不同。







