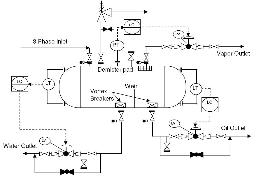
从上面的图表表示3个相位分离器的典型P&ID。
三相分离器通常用于上游油气行业,用于分离来自油井的油、气和水流。这种典型的三相分离器P&ID布置可以修改,也可用于其他分离器容器。
创建三相分离器P&ID的指南
- 适当的船舶符号应该首先选择,如提出的图纸所示。这应该从特定项目的图例纸上的设备符号列表中选择。
- 然后,分离器内部应按图案板上的适当符号表示。这些内部可以是入口叶片,出口线上的涡流断路器,在气体出口上的Demister Pad,堰板分离出油和水隔室等。
- 然后,应使用尺寸和法兰正确表示分离器容器上的所有喷嘴。这包括入口和出口喷嘴、排水管、通风口、PSV连接和仪表喷嘴,如此处提供的样本图纸所示。容器上的典型仪表为容器油水舱上的液位计和变送器,以及与压力控制或警报(如适用)相连的压力计和变送器。
- 入口和出口管线是下一个要绘制的管线。应将线号、材料类别、尺寸等正确分配给每条线。
- 隔离阀,双盲板下一步应在入口/出口管线上绘制用于维护的垫片等。双圈盲板、垫片等通常连接在隔离阀和设备喷嘴的旁边,如此处所示。
- 接下来应绘制容器上的仪表图。通常包括液位计、液位变送器、压力计、压力变送器,如适用,根据控制、报警和跳闸要求。此处提供的样本图纸仅表示变送器,但通常随附用于本地指示的仪表以及用于报警和跳闸的变送器。
- 在适用的情况下,应制定各种控制阀。样本图显示了油和水出口管线的液位控制。火炬蒸汽出口上显示正压控制。根据项目标准,这些控制阀应配备旁通阀或手轮,以便在控制阀维护时继续容器操作。
- 应在容器上或底部出口管线上提供排水管,以便为维护目的对容器和相关管道进行完全排水。样品图纸已在出口管线上标明了排水管,通过该排水管,容器和管道可以完全排水。通常,容器也有喷嘴将其直接连接到排水系统。
- 可在容器本身或蒸汽出口管线上设置通风孔,以便容器和相关管道可完全通风以进行维护。直接连接到容器的通风口如样品图所示。
- 在大多数情况下,容器配有覆盖气体接头。这种覆盖连接可以有压力控制,也可以没有压力控制。虽然在样本图中没有注明,但重要的是考虑到容器的气体连接。
- 为了用氮气吹扫容器,可直接在容器上提供连接。在某些情况下,可用蒸汽进行吹扫。
- 此处给出的所有指南都非常通用,可根据任何特定项目的具体要求进行修改。






