不同的传热设备的类型广泛应用于过程工业中加热或冷却过程流体。在所有不同的类型中,管壳式换热器是非常流行的,广泛用于各种应用。让我们看一个典型的管壳式换热器的图来了解它的结构。
壳管式换热器
这种类型的热交换器由穿过另一个金属外壳的金属管组成,这被称为“壳”。所以通常我们有一个液体在壳端,另一个液体在管端。两种流体之间的传热发生在管道壁上。
有很多壳管式交换器的子类型创建的不同配置的壳和管安排。这种多功能性是壳管式换热器在工艺设计工程师中如此受欢迎的原因之一。
管壳式换热器的设计通常是由创建的标准来管理的吗管式换热器制造商协会.
壳管式换热器部件
下图是TEMA样式的结构管壳式换热器.图本身是基于TEMA标准的。
根据TEMA标准,这张图表说明了管壳式换热器结构中的所有重要部分。它还给出了每个部分的准确的命名法。有关详情,请参阅有关的TEMA指引。
- 固定头-信道
- 固定头-帽
- 固定头法兰-通道或阀盖
- 渠道覆盖
- 固定头喷嘴
- 固定管板
- 管
- 壳牌
- 端盖
- 壳体法兰-固定头端
- 壳体法兰-后端头
- 壳牌喷嘴
- 端盖法兰
- 伸缩接头
- 浮动管板
- 浮动顶盖
- 浮头法兰
- 浮头靠背装置制造方法及图纸
- 分裂剪切环
- 不系鞋带的支持法兰
- 浮动顶盖-外部
- 浮动管板的裙子
- 填料盒法兰
- 包装
- 填料压盖
- 套环
- 拉杆和垫片
- 横向挡板或支撑板
- 防冲板
- 纵向挡板
- 通过分区
- 通气管连接
- 排液口
- 仪器连接
- 支持鞍
- 吊耳
- 支架
- 堰
- 液面连接
图中所示的交换器是a浮头式管壳式换热器.
管壳式换热器分级图
来自TEMA标准的另一个重要图表实际上是一个表格,它帮助我们对不同类型的管壳交换器进行分类,并正确识别它们的命名。
TEMA标准详细描述了这些不同的组件。管壳式换热器(STHE)分为三部分:
- 前端
- 壳牌
- 屁股
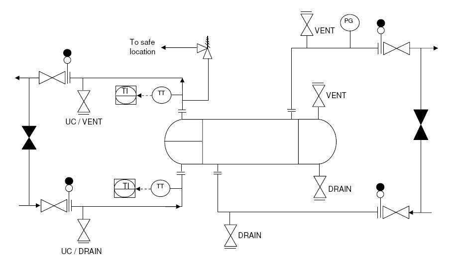
管壳式换热器的典型P&ID
除内部结构外,换热器设计的另一个重要图是管道和仪表图或P&ID换热器。
这篇文章解释了创建详细P&ID的指导方针管壳式换热器示意图。








