猪行动refers to maintenance practice for pipelines using ‘pipeline pigs’, for cleaning or inspection of pipeline without stopping operation of the pipeline.管道猪是胶囊形的物体,这些物体穿过管道,通过刷动动作清洁管道的内壁。

Pigs get their name from the squealing sound they make while traveling through a pipeline. Pigging a pipeline usually means inspection and cleaning of the pipeline.
猪发射器和接收器对于猪运作也至关重要。它们是用于从管道中 /接收猪工具的船只。在管道围栏期间,使用压力差,将猪插入猪发射器中。这种压力将其推动到管道的长度上。
管子猪are very frequently used in oil and gas pipelines: they are used to clean the pipes but also有“聪明的猪”used to measure things like pipe thickness and corrosion along the pipeline. They usually do not interrupt production, though some product can be lost when the pig is extracted. They can also be used to separate different products in a multiproduct pipeline.
Air pigging and other pigging propellants
Different fluids can be used a propellants to push the pig tool through the length of the pipeline. Ultimately the choice of the propellant depends on -
- Nature of the product fluid - is it viscous, gaseous or liquid
- 推进剂的成本和可用性
- Length of the pipeline - to determine how much of the propellant would be needed
- Safety concerns - impact of the propellant on pipeline walls, how to dispose it etc.
压缩空气通常用作猪推进剂 - 导致“空气猪”一词。由于廉价且随时可用的压缩空气,空气猪非常普遍。几乎每个加工厂都有一个由于某种原因或其他原因安装的压缩空气系统。另外,对于空气围起来,我们不必担心将压缩空气删除。它可以很容易地排放到气氛中。
在主要产品是粘性的地方,液体也通常使用。在这种情况下,泵送液体之类的液体以推动猪工具更容易。在这种情况下,使用压缩空气需要很高的压力才能使猪工具靠在粘性液体上。
氮或二氧化碳有时也用作猪推进剂。
危险和风险涉及管道
The following hazards and risks have are typically linked to pigging operations:
- Exposure to high pressure hydrocarbon gas or condensate.
- 操作手动过程阀或处理猪所需的身体劳累。
- 通过泄漏的法兰或打开的阀门潜在损失碳氢化合物。
- 点燃释放的碳氢化合物或冷凝水的风险
Precautions to be taken during pipeline pigging
- Wear standardPersonal Protective Equipment(PPE).
- All personnel should minimize their exposure to the open launcher barrel.
- Never assume that a launcher barrel is depressurized, as pressure can accumulate over time.
- 切勿尝试打开枪管,除非确定它处于大气压力。
- Always check that the launcher barrel is completely depressurized before draining to the drain/vent K.O. vessel.
- Use a trolley to assist on the insertion or removal of the pig where possible.
- Follow manual handling requirement to avoid injuries.
Preparation for pigging Operations
准备步骤基于已关闭和抑制设备:
For pig launcher
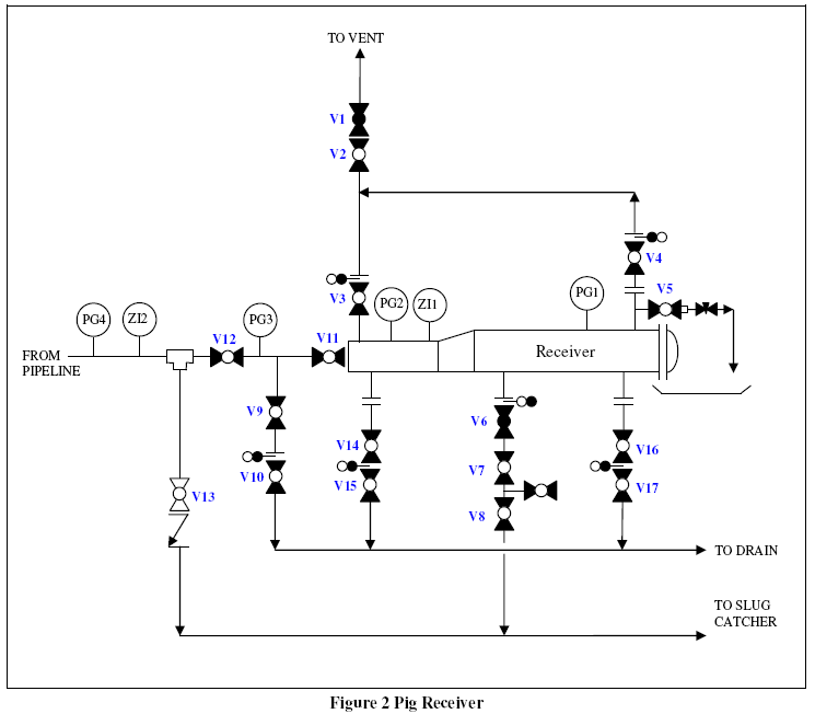
See Figure 1 for references to numbered valves, pressure gauges and pig signals.
Complete the following before attempting to launch a pig:
- 检查手动发射器阀V8和V9是否关闭。
- 检查发射器阀V8和V9之间的通风阀V7和Globe Valve V6是否关闭。
- Check that globe valve V1 and vent valves V2 and V5 on the launcher are closed.
- 检查积分双块阀V3和Globe Valve V4是否关闭。
- 检查发射器上的排水阀V12,V13和V14已关闭。
- Check that the electro-magnetic pig signals ZI1 and ZI2 are installed and working correctly with serviceable batteries.
- Request the personnel at the receiving end of the pipeline to confirm that the pig signals are installed and working correctly with serviceable batteries.
- 通知人员pipel的另一端ine that a pig is about to be launched.
For pig receiver
有关阀,压力表和猪信号的参考,请参见图2。完成以下准备工作以准备接收猪:
- Check that drain valves V14, V15, V16 and V17 on the receiver are closed.
- 检查接收器上的通风阀V1,V2,V3,V4和V5已关闭。
- Check that drain valves V9 and V10 between the receiver valves V11 and V12 are closed.
- 检查地球阀V6和双块阀V7和V8是否关闭。
- Check that valve V13 on the bypass line is opened.
- Check that the receiver valves V11 and V12 are closed.
Check that the electro-magnetic pig signals ZI1 and ZI2 are installed and working correctly with serviceable batteries.
Typical procedure for pigging a pipeline
在从发射器发射猪之前,请在管道的Pig接收端完成以下阀门阵容程序,以通过其“踢球线”通过猪接收器枪管转移生产:
- 在接收器“踢球线”中打开Globe Valve V6和Double Block Valves V7和V8。
- 打开接收器阀V11和V12。
- Close the valve V13 on the bypass line.
在Pig Launcher End遵循的步骤
完成以下步骤,从Pig Launcher加载并发射猪。有关编号阀,压力表和猪信号的所有引用,请参阅图1。
- Open the globe valve V1 and vent valves V2 and V5 on the launcher. Check that pressure gauges PG1 and PG2 on the launcher barrel are indicating zero pressure.
- Open the vent valve V7 and globe valve V6, between the launcher valves V8 and V9. Check that pressure gauge PG3 between the launcher valves is also indicating zero pressure.
- Confirm that the launcher is fully depressurized by opening a small vent valve on the body of the launcher to atmosphere. Check that there is no sound of escaping gas.
- 打开发射器门。
- 将猪放入发射器枪管中,并尽可能向前推。
- Close the launcher door.
- Close the globe valve V1 and vent isolation valves V2 and V5 on the launcher.
- Close the vent valve V7 and globe valve V6.
- Pressurize the launcher barrel by opening integral double block valves V3 and gradually opening globe valve V4 in the “kicker line”. Once the launcher is at the same pressure as the export pipeline, close the valves V3 and V4.
- Open the launcher valves V8 and V9 at the downstream of the launcher.
- Open integral double block valves V3 and globe valve V4 in the launcher “kicker line”.
- 关闭发射器旁路阀V10和V11。这将使猪进入出口线。
- Check that pig signals ZI1 and ZI2 indicate that the pig has left the launcher barrel.
- 打开发射器旁路阀V10和V11。
- 关闭“ KIKER LINE”中的整体双块阀V3和Globe Valve V4,以返回旁路线的所有流程。
- 关闭发射阀V8和V9。
- Open valves V2 and V5 and gradually open globe valve V1 to depressurize the launcher.
- Open vent valve V7 and globe valve V6 to depressurize the pipe spool between valves V8 and V9.
- Close valves V1, V2, V5, V6 and V7 once the launcher is depressurized.
- Pig launcher is then isolated once pigging operations are completed.
在猪接收器端遵循的步骤
Complete the following steps to receive a pig at pig receiver. Refer to Figure 2 for all references to numbered valves, pressure gauges and pig signals:
- 一旦猪发出信号,ZI1和ZI2表明猪已经到达接收器,开放阀V13。
- Close globe valve V6 and double block valves V7 and V8 in the receiver “kicker line”.
- Close valve V12 at the upstream of the receiver.
- 开放阀V2,V3和V4并逐渐打开地球阀V1,以使接收器和接收器阀V11和V12之间的管道脱位。
- 接收器上游的关闭阀V11。
- Once pressure gauges PG1 and PG2 are showing that the receiver is completely depressurized, open drain valves V9, V10, V14, V15, V16 and V17 to drain any liquid from the launcher (and pipe spool between receiver valves) to the drain system.
- 开放阀V5和枪管端排线上的DN15针阀,以确认接收器已完全抑制。检查没有逃避气体的声音。
- Open the door on the receiver and retrieve the pig from the barrel.
- 关闭并固定接收器门。
- 关闭排气阀V1,V2,V3和V4。
- 关闭排水阀V9,V10,V14,V15,V16和V17。
- Pig receiver is then isolated.
Typical P&ID for pig receiver and launcher systems
通常,除了发射器和接收器的“踢球线”位置之间的差异之外,猪发射器和接收器的安排基本相同。这是一个典型的管道和仪表图为了指示猪的设计中的重要元素。
You can read more details about designing a pipeline pigging systemin this post。









