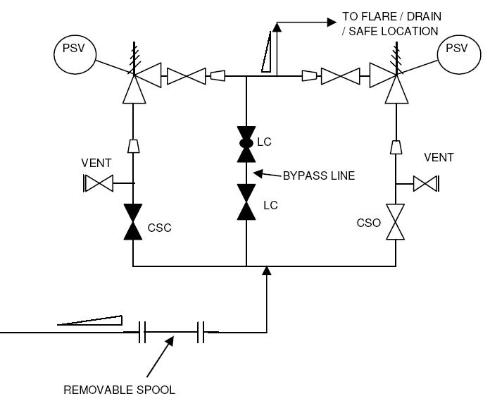
- 这里呈现的样品图表示通常用于表示的典型布置安全阀或浮雕阀门关于P&ID。首先是一个正确的安全阀符号应选择根据项目标准表示控制阀。
- 对于保护的设备,不施加的设备和在不破坏植物/单元的情况下不能隔离的设备,建议提供备用安全阀,如样品图所示。
- 通常,安全阀入口/出口喷嘴小于相应的线尺寸。应在P&ID中清楚地表明直径的这种变化减速器和扩展器。
- 在关闭和维护情况下,应在安全阀的上游和下游提供块阀。通常需要配置这些阀门锁定或密封开放。如样品图中所示,备用安全阀保持锁定或密封关闭。
- 通气阀通常提供在安全阀和上游块阀之间。
- 通常,旁路应为工艺或启动要求提供安全阀。旁路阀的类型,数量和大小将取决于项目标准。
- 根据处理的服务,PSV的放电可以被路由到Flare系统用于碳氢化合物服务,用于封闭/开漏系统或在安全地点进行无危险服务的安全位置。
- 向安全阀的入口线始终朝向保护的设备倾斜,并且来自安全阀的出口线始终朝向爆震头/敲除鼓或安全位置倾斜。
- 当PSV连接到喇叭系统时,入口管线管道应配备有阀芯件以便于拆卸,如样品图所示。对于对大气排出的PSV来说,这是不需要的。
- 这里给出的所有指导方针都是非常一般的,可以根据任何特定项目的特定要求进行修改。






