Process & Instrumentation Diagrams (P&IDs)are at the heart of process design of any manufacturing plant. So much so that, many specialized software packages have been available in the market to help with P&ID design. These software packages enable us to easily and quickly create P&ID diagrams using a library of PID symbols.
Certain symbols very commonly used in P&ID drafting and have become very standardized. Here we have listed few such PID symbols, that are commonly used. We have also listed a few P&ID arrangements for commonly occurring equipment like - pumps, compressors, tanks etc.
These typical P&ID symbols and arrangements can be used for reference. You can create your own P&ID symbol library inAutoCAD,SmartPlant PIDetc.
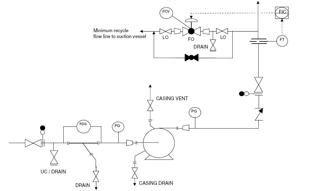
Typical P&ID arrangement for centrifugal compressors——典型P&ID安排离心压缩机sors is shown including the requirements for isolating, draining/venting and bypassing the compressors used in a process plant. Requirements for flow, temperature and pressure monitoring is indicated along with requirement of emergency anti-surge valves, driver motor/turbine, knock out drum, aftercoolers etc.


Typical P&ID Arrangement for Pig Launchers / Pig Receivers- Typical arrangement forpiglaunchers and pig receivers used for oil pipelines is shown including the requirements for isolating, draining/venting and bypassing the pig traps. Other requirements such as balancing/kicker lines, purging connections, motorized valves, relief valves are also presented.

Typical P&ID Arrangement for pressure safety valves- Typical arrangement for pressure relief valves is shown including the requirements for isolating, draining/venting and bypassing the relief valves used in a process plant.




Typical PID symbols for Instrumentation Signals——典型P&ID仪表信号的符号such as electric signals, software signals, mechanical link, pneumatic signals, hydraulic signals, capillary connection etc. are presented.{adinserter 2}
Typical PID symbols for piping fittings- P&ID symbols are presented for fittings such as flanges, spool pieces, strainers,reducers, spacers, spectacle blinds and other special fittings.
Typical PID symbols for Pumps and Compressors- Typical P&ID symbols are presented for centrifugal, dosing, gear, vane type pumps and compressor.
Typical P&ID symbols for Safety Valves- P&ID symbols are presented for pressure relief valves, vacuum relief valves, breathing valves, pressure rupture discs, vacuum rupture discs etc.
Typical P&ID symbols for Storage Tanks and Vessels- Typical P&ID symbols are presented for conical storage tanks, floating roof tanks, spherical tanks, horizontal and vertical drums etc.

